Prompt Chaining Guide For Beginners: All You Need To Know

I used to think one perfect prompt could get the best AI response every time.
But after testing different tasks, I realized something—one big prompt often leads to messy results.
That’s because AI works better when given clear steps, not a long, complicated request.
That’s where prompt chaining comes in. Instead of asking AI to do everything at once, you break the task into smaller steps, guiding it toward the best outcome.
This method improves accuracy, structure, and control over responses.
In this guide, I’ll show you exactly how prompt chaining works, when to use it, and why it can completely change the way you interact with AI.
Let’s get started.
Also Read: Is ChatGPT Down?

What is Prompt Chaining?
Imagine you’re baking a cake.
You wouldn’t just throw all the ingredients into a bowl and hope for the best.
You’d follow steps—mix the dry ingredients first, then add the wet ones, bake at the right temperature, and finally decorate.
AI works the same way. Instead of giving it one long, complicated prompt, prompt chaining breaks tasks into clear steps.
Each step builds on the last, helping AI stay focused and produce better results.
For example, instead of saying:
“Summarize this article, analyze the key points, and write a social media post about it.”
You can break it into smaller prompts:
1. Summarize the article.
2. Analyze the key points.
3. Write a short social media post using the analysis.
This method keeps AI on track, reduces confusion, and improves accuracy.
Now, let’s look at why prompt chaining is so effective.
Benefits of Prompt Chaining

At first, prompt chaining might seem like extra work.
Why not just ask AI everything in one go?
The answer is simple—you get better results. Here’s why:
• More Focus, Less Confusion – AI struggles with long, multi-step prompts.
Breaking tasks into smaller steps helps it stay on track.
• Higher Quality Responses – Instead of a rushed, mixed-up answer, AI can give clear, structured outputs for each step.
• Easier to Understand – Long, complex prompts can be hard to tweak or improve.
With prompt chains, you can adjust one step at a time.
• Works for Any Task – Whether you’re summarizing, solving problems, or generating creative content, prompt chaining improves accuracy.
This method is especially useful when working with long responses, detailed analysis, or creative tasks.
Next, let’s see when you should use prompt chaining instead of a single prompt.
When to Use Prompt Chaining

Not every task needs prompt chaining.
If you’re asking something simple, like “What’s the capital of France?”, a single prompt works just fine.
But for more complex tasks, chaining prompts can make a huge difference.
Here’s when you should use it:
• Multiple Instructions – If your task has more than one step, like “Summarize this article, then turn it into a LinkedIn post.”
• Data Transformation – When you need AI to process and format data in several ways before the final output.
• Unclear or Inconsistent Results – If a single prompt keeps giving you mixed-up answers, breaking it into steps can improve accuracy.
• Loss of Context – When AI seems to forget details in long responses, chaining prompts helps it stay focused.
If you’ve ever felt frustrated with AI responses, prompt chaining might be the fix you need. Now, let’s go step by step on how to do it.
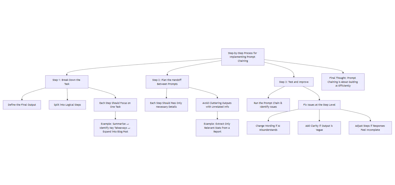
Step-by-Step Process for Implementing Prompt Chaining

Now that you know when to use prompt chaining, let’s break down how to do it properly.
Follow these three steps:
Step 1: Break Down the Task
Think about the final result you want.
Then, split it into clear, logical steps.
Each step should focus on one specific task before moving to the next.
Example: Instead of saying, “Summarize this article and turn it into a blog post,” break it down like this:
• Step 1: Summarize the article.
• Step 2: Identify key takeaways.
• Step 3: Expand on takeaways to create a blog post.
Step 2: Plan the Handoff Between Prompts
Each step should provide only the necessary details for the next prompt.
Avoid cluttering outputs with extra, unrelated information that could confuse AI.
Example: If your first prompt extracts data from a report, make sure it only includes relevant statistics and not the entire document.
Step 3: Test and Improve
Run your prompt chain and see where the AI struggles.
If a response is off, tweak that step instead of the entire process.
• Change prompt wording if AI misunderstands.
• Add more clarity if the output is too vague.
• Adjust steps if responses feel incomplete.
Prompt chaining isn’t just about splitting prompts—it’s about guiding AI efficiently.
Next, let’s look at real-world examples of how this works.
Prompt Chaining in Action: Prompt Example
Let’s see how prompt chaining works with a real-world task.
Below is a prompt chain for creating a blog post from an article summary.
Prompt 1: Summarize the Article

Read the following article and summarize the key points in 3-5 sentences. Keep it concise and informative. Article: {Insert Article}
Prompt 2: Identify Key Takeaways

Based on the summary, extract 3-5 key takeaways. Make sure they are actionable insights that would be useful for readers.
Prompt 3: Expand the Key Takeaways into a Blog Post

Using the extracted key takeaways, write a detailed blog post. Include an engaging introduction, explain each takeaway with examples, and end with a strong conclusion.
Prompt 4: Refine and Optimize the Blog Post
Review the blog post for clarity, engagement, and SEO. Improve structure, remove unnecessary details, and ensure it flows naturally.
By breaking the task into steps, AI stays focused, delivers better results, and is easier to refine if needed.
Common Challenges in Prompt Chaining and How to Fix Them

Prompt chaining is powerful, but it’s not always smooth sailing.
Here are some common issues and how to solve them:
1. AI Loses Context Between Steps
Problem: AI might forget key details when moving from one prompt to the next.
Fix: Always pass important details explicitly. Instead of just saying, “Continue,” restate key points in each prompt.
2. Unclear or Inconsistent Responses
Problem: AI responses vary too much, making it hard to maintain quality.
Fix: Use specific instructions and examples. Instead of “Make this better,” say, “Rewrite this with a professional tone and add a clear call to action.”
3. Too Much Unnecessary Information
Problem: The AI gives long, unfocused responses.
Fix: Be clear about the output format. If you want a short answer, specify: “Give a 3-sentence summary.”
4. Output Doesn’t Match Expectations
Problem: The AI response isn’t what you wanted.
Fix: Break down the task further. Instead of asking for a full blog post in one step, first generate an outline, then write each section separately.
5. The Model Gets Stuck or Repeats Itself
Problem: AI keeps repeating the same information or gets stuck in a loop.
Fix: Change how you phrase the prompt. Instead of “Give more details,” say, “Provide three unique perspectives on this topic.”
By tweaking how you structure your prompt chain, you guide AI to give better, more reliable responses.
Next, let’s go over best practices to make prompt chaining even more effective.
Best Practices for Effective Prompt Chaining
To get the best results from AI, you need to structure your prompt chains carefully.
Here are some key best practices to follow:
1. Keep Each Step Focused
Each prompt should only handle one task at a time.
If a step requires multiple actions, break it down further.
For example, instead of “Summarize this article and write a tweet about it,” do:
• Step 1: Summarize the article.
• Step 2: Turn the summary into a tweet.
2. Use Consistent Formatting
Keep a standard format so the AI understands expectations.
For example:
• Summarize the following article in 3 bullet points.
• Extract the key insights from this data and format them as a table.
3. Always Restate Important Context
Don’t assume AI remembers everything from previous steps.
In each prompt, include key details from the previous step to maintain consistency.
4. Test and Refine Your Prompts
Not every prompt chain will work perfectly the first time.
If responses are too vague or off-topic, adjust the wording or add examples to guide the AI.
5. Set Word Limits Where Needed
If responses are too long or too short, give clear length instructions.
Example:
• Summarize this article in 5 sentences.
• Generate a product description in under 50 words.
6. Use AI to Help Build Prompt Chains
If you’re unsure how to structure your task, ask AI:
Break this task into logical steps for better AI responses.
By following these best practices, you’ll get more accurate, structured, and useful AI responses.
Next, let’s explore some of the best tools that support prompt chaining.
Best Tools for Prompt Chaining
If you want to make prompt chaining easier, several tools can help automate the process and improve results.
Here are some of the best ones:
1. ChatGPT (OpenAI)

• Supports multi-step prompting within a single conversation.
• Great for testing and refining different prompt chains.
• Works well for content creation, coding, and customer support tasks.
2. PromptHub
• A platform designed specifically for testing and optimizing AI prompts.
• Allows users to experiment with different chaining structures.
• Helps track performance and refine prompt effectiveness over time.
3. LangChain

• A framework for building AI-driven workflows with multiple prompt steps.
• Useful for developers who want to integrate AI into apps and automation.
• Supports memory retention, so AI can remember context across steps.
4. Auto-GPT & BabyAGI
• These tools create autonomous AI agents that can chain prompts together on their own.
• Used for automating research, data analysis, and complex problem-solving.
5. FlowGPT

• Helps users discover and share optimized prompt templates.
• Provides examples of effective prompt chaining for different tasks.
• Great for beginners looking for pre-built AI workflows.
Each of these tools makes prompt chaining easier, faster, and more efficient.
Even if you’re a writer, developer, or business owner, the right tool can help you get the best AI responses.
Next, let’s take a look at where prompt chaining is headed in the future.
The Future of Prompt Chaining
AI is getting smarter, and so is the way we use it.
Prompt chaining is only going to get better, making AI more useful for complex tasks. Here’s what’s coming next:
1. AI That Remembers More
Right now, AI forgets details as the conversation goes on.
But future models will remember past prompts, making conversations feel more natural and reducing the need to repeat information.
2. Automatic Prompt Chaining
Instead of setting up each step manually, AI will chain prompts on its own.
Imagine saying, “Write a blog post,” and the AI automatically:
• Creates an outline.
• Writes a draft.
• Edits and improves it.
• Optimizes it for SEO.
All without you having to guide it step by step.
3. AI That Asks the Right Questions
Soon, AI won’t just follow orders—it’ll ask clarifying questions when needed.
If a prompt is vague, AI will request more details before giving an answer, making responses more useful.
4. Seamless Integration with Other Tools
Prompt chaining will be built into everyday apps—Google Docs, Notion, coding platforms, and even customer service chatbots—so AI can handle complex workflows in real time.
5. AI That Works with You in Real Time
Imagine an AI that adjusts and improves while you work.
Instead of waiting for a response, you’ll get real-time AI assistance that refines ideas, suggests edits, or improves outputs as you type.
AI isn’t just improving—it’s changing how we work, write, and think.
And prompt chaining is one of the biggest steps toward making AI more powerful and reliable.
Final Thoughts: Prompt Chaining Guide For Beginners
If you’ve ever struggled to get AI to give you the right response, prompt chaining is your solution.
Instead of dumping everything into one giant prompt, breaking tasks into clear, focused steps helps AI stay on track and deliver better, more useful results.
From content creation to coding, research, and automation, prompt chaining makes AI smarter, faster, and more reliable.
And with AI getting better at remembering context and handling complex tasks, this method will only become more powerful in the future.
The secret?
Keep each step simple, guide AI with clear instructions, and tweak the process until it works perfectly.
Now it’s time to put it into action and see the difference for yourself.
Prompt Chaining Guide For Beginners
• Prompt chaining improves AI responses by breaking tasks into clear steps.
• It works best for multi-step tasks like writing, coding, and research.
• Using clear, focused prompts ensures AI stays on track.
• Automation tools like LangChain & Auto-GPT make chaining easier.
• Testing and refining prompts will give the best results.

10 ChatGPT Prompts That Help Small Businesses Decide Which Equipment to Buy
Artificial intelligence, particularly ChatGPT, offers tailored insights by analyzing specific business needs, budget constraints, and market trends. This article explores 10 practical ChatGPT prompts designed to help small businesses decide which equipment to buy, ensuring smarter investments and optimized operations.











