12 Best Practices for Prompt Engineering (Must-Know Tips)

When I first started experimenting with prompt engineering, I had high hopes but little idea of what I was doing.
My initial attempts at generating content were disappointing.
I'd type in a prompt like "write an article about productivity tips," and what came back was far from the polished, engaging content I envisioned. Determined to improve, I spent countless hours studying and refining my approach.
I tested different prompt structures, tweaked wording, and analyzed what worked well and what didn’t.
Slowly but surely, I began to see better results.
The content started to flow more naturally, with more relevance and depth.
This journey taught me that prompt engineering isn't just about giving commands to an AI; it's about understanding how to communicate effectively with these tools.
The learning curve can be steep, but the rewards are worth it.
That's why today, I'll share with you twelve best practices that I've discovered along the way.
These tips will help you craft engineer your prompts more effectively, saving you time and frustration. You’ll learn practical techniques that can transform your interactions with language models, making your outputs more consistent and high-quality.
By following these practices, you’ll be equipped to use AI tools for your content creation effortlessly.
ALSO READ: 6 Creative Ways of Using ChatGPT4-o

Understanding Prompt Engineering
Prompt engineering involves creating specific and detailed instructions for AI models to follow.
This process is crucial because it directly affects the quality and relevance of the AI's output.
By mastering prompt engineering, you can enhance the performance of language models, ensuring they produce content that meets your expectations and needs.
Understanding the principles behind effective prompt creation allows you to guide the AI more precisely.
12 Best Practices for Prompt Engineering
Let's take a look at the best practices I discovered:
Be Specific and Clear

Being specific and clear is essential in prompt engineering.
Vague or general prompts often lead to unfocused or irrelevant responses from the AI.
For instance, a bad prompt might be,
"Tell me about history."
This is too broad and can result in an array of unrelated information.
A better prompt would be,
"Give me a summary of the key events in World War II."
This specific prompt directs the AI to provide a concise and relevant answer.
Using clear language helps the AI understand exactly what you're asking for, resulting in more precise and useful outputs.
Use Contextual Prompts
By providing context, you give the AI more information to generate relevant and accurate content.
For example, a bad prompt might be,
"Write a story."
This lacks direction and can lead to a wide range of responses.
A better prompt would be,
"Write a story about a young girl who discovers a hidden talent in painting."
This provides a clear setting and theme, allowing the AI to produce a more focused and engaging narrative.
Adding context helps the AI understand the nuances of your request, leading to better outcomes.
Experiment and Iterate
Experimenting and iterating involves testing different prompts, analyzing the results, and refining your approach based on what works best.
For instance, you might start with a general prompt like,
"Explain climate change."
If the output isn't satisfactory, you can refine it to,
"Explain the main causes and effects of climate change in three key points."
Iteration allows you to fine-tune your prompts for better accuracy and relevance.
This process of trial and error helps you understand how different phrasing and structures impact the AI’s responses, ultimately leading to more effective prompts.
Use Structured Prompts

Structured prompts provide a clear format or framework for the AI to follow, which can be useful for complex topics.
For example, a bad prompt might be,
"What is climate change?"
A better prompt would be,
"Explain climate change in three main points: its causes, effects, and potential solutions."
This structure directs the AI to cover specific aspects in a logical sequence, resulting in a more comprehensive and easily digestible output.
Using structured prompts ensures that the information is presented clearly and effectively.
Incorporate Keywords
Incorporating keywords into your prompts helps guide the AI to produce content that is relevant to your needs and optimized for search engines. Keywords act as focal points, directing the AI’s attention to important concepts or topics.
For example, a bad prompt might be,
"Describe benefits."
This is too vague and broad.
A better prompt would be,
"Describe the benefits of regular exercise for heart health."
By including specific keywords like "regular exercise" and "heart health," you ensure the AI focuses on these areas, producing more targeted and informative content.
This technique is also beneficial for SEO, improving the visibility of your content online.
Use Direct and Simple Language

Using direct and simple language in your prompts ensures clarity and reduces the risk of misunderstandings.
Complex or overly formal language can confuse the AI, leading to less effective responses.
For instance, a bad prompt might be,
"Could you possibly expound upon the advantages associated with physical activity?"
This is unnecessarily complicated.
A better prompt would be,
"What are the benefits of exercise?"
This straightforward approach makes it easier for the AI to understand and respond accurately. Keeping your language simple and direct helps the AI produce clear, relevant, and high-quality outputs.
Provide Examples and Templates
Examples give the AI a clear reference, making it easier to generate content that meets your expectations.
For instance, a bad template might be,
"Discuss a topic."
This is too vague and lacks direction.
A better template would be,
"Discuss the impact of social media on teenagers by focusing on mental health, self-esteem, and communication skills."
This template provides a clear structure and specific areas to cover, leading to more relevant and well-organized responses.
Using examples and templates helps ensure consistency and clarity in your outputs.
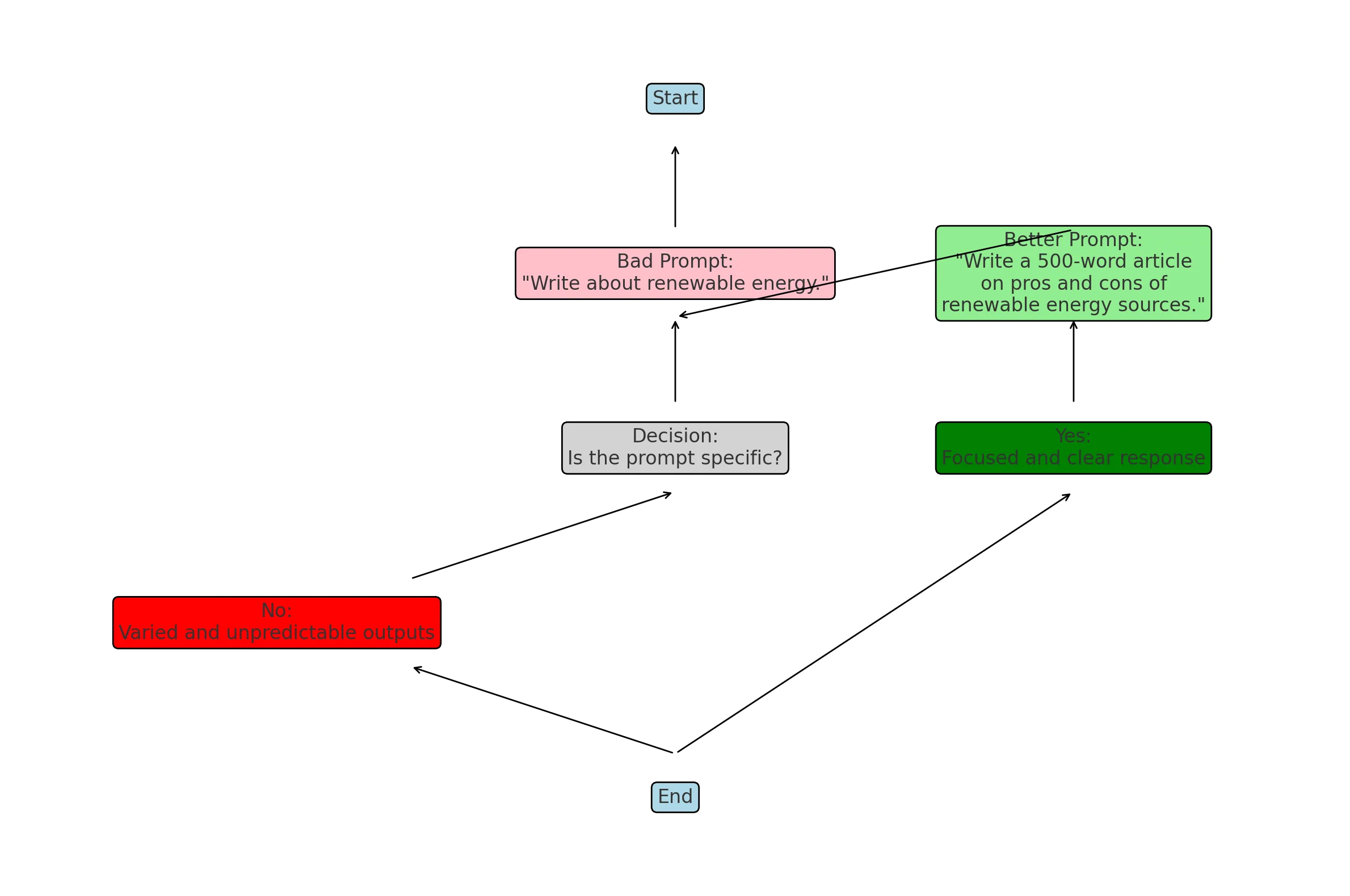
Set Clear Expectations

Ambiguous prompts can result in varied and unpredictable outputs.
For example, a bad prompt might be,
"Write about renewable energy."
This is too open-ended and lacks specific direction. A better prompt would be,
"Write a 500-word article discussing the pros and cons of renewable energy sources."
By specifying the length and focus of the content, you guide the AI to produce a response that meets your exact requirements.
Clear expectations ensure that the AI delivers the content you need, in the format you want.
Keep Prompts Concise
Lengthy or overly detailed prompts can confuse the AI and lead to less effective outputs.
For example, a bad prompt might be,
"Could you elaborate on the various aspects of renewable energy including solar, wind, and hydro power, and explain how each one contributes to a sustainable future?"
This is too long and convoluted.
A better prompt would be,
"Explain the main types of renewable energy: solar, wind, and hydro."
Concise prompts ensure that the AI understands your request quickly and accurately, resulting in more precise responses.
Test with Different Models
Different models may produce varying responses to the same prompt due to their unique training data and architectures.
For instance, you might compare outputs from GPT-3 and Gemini for a prompt like,
"Describe the benefits of remote work."
One model might provide a more detailed and nuanced answer, while another might be more concise.
By testing multiple models, you can identify which one best meets your requirements for a particular task.
This approach ensures that you leverage the most suitable AI capabilities for your content needs.
Use Feedback Loops

Collecting feedback from users or analyzing the AI's responses helps identify areas for improvement.
For example, if users find that the AI's answers are too general, you can adjust your prompts to be more specific.
Case studies show that iterative feedback can significantly enhance prompt effectiveness.
By regularly reviewing and tweaking your prompts based on feedback, you can ensure that the AI's responses remain relevant and high-quality.
Feedback loops create a cycle of continuous improvement, making your interactions with the AI more productive over time.
Stay Updated with AI Developments

AI technology evolves quickly, with new features, models, and best practices emerging all the time.
Keeping informed about these updates allows you to use the newest advancements and improve your prompts.
Follow AI newsletters, blogs, and forums to stay current.
For example, new AI models might offer better precision and creativity in responses.
By staying informed, you make sure you are always using the best strategies and tools available.
Conclusion: 12 Best Practices for Prompt Engineering
Looking back at our journey, we’ve covered twelve key tips to improve your prompt engineering, to do that you have to:
- Be specific and clear
- Use contextual prompts
- Experiment and iterate
- Leverage structured prompts
- Incorporate keywords
- Use direct and simple language
- Provide examples and templates
- Set clear expectations
- Keep prompts concise
- Test with different models
- Use feedback loops
- Stay updated with AI developments
Remember my story about starting out with vague prompts and getting poor results?
By applying these practices, I turned those weak responses into clear, relevant content.
You can do the same.
These tips will help you create prompts that get you the high-quality, accurate results you want.
With these techniques, you'll be ready to make the most of AI for your content creation needs.
12 Best Practices for Prompt Engineering
1. Be Specific: Use detailed prompts for accurate responses.
2. Add Context: Provide context to guide the AI.
3. Iterate: Test and refine your prompts continuously.
4. Stay Updated: Keep up with AI advancements.











